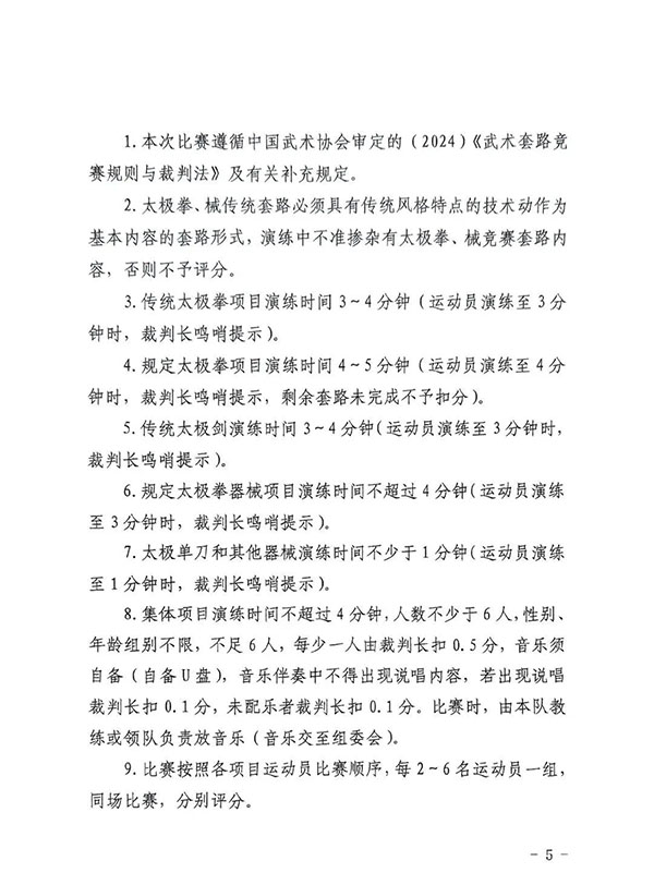
2025年陈家沟太极拳家乡赛暨“启旺杯”太极拳交流赛的通知
发布时间:2025-03-21
来源:中华武术传承网 浏览次数:2670
各武术馆校、社团及培训机构:
为贯彻落实县委十三届八次全会暨县委经济工作会议精神,积极打造“百场赛事”,做好赛事经济,培育我县赛事品牌,做活太极拳产业经济、巩固发源地地位,拓展“太极+”产业文章,助力“太极文化名城”建设。实施“拳师办赛+官方助力”计划,2025年将举办陈家沟太极拳家乡赛系列赛、总决赛,现将于5月3日-4日,在陈家沟太极拳文化国际交流中心举办2025年陈家沟太极拳家乡赛暨“启旺杯”太极拳交流大赛。望各单位收到通知后,积极准备,狠抓训练,届时参加。
















声明:本网站发布的内容(图片、视频和文字)以原创、转载和分享网络内容为主,如果涉及侵权请尽快告知,我们将会在第一时间删除。文章观点不代表本网站立场,如需处理请联系客服。电话:19955260606 13965271177。
本站全力支持关于《中华人民共和国广告法》实施的“极限化违禁词”的相关规定,且已竭力规避使用“违禁词”。故即日起凡本网站任意页面含有极限化“违禁词”介绍的文字或图片,一律非本网站主观意愿并即刻失效,不可用于客户任何行为的参考依据。凡访客访问本网站,均表示认同此条款!反馈邮箱:603516977@qq.com。








